kategorier: Deling af oplevelse, Autonom strømforsyning
Antal visninger: 30664
Kommentarer til artiklen: 0
Hvordan man laver en gør-det-selv vindgenerator
Vind er fri energi! Så lad os bruge det til personlige formål. Hvis oprettelsen af en vindmøllepark i industriel skala er meget dyr, fordi der ud over generatoren også er nødvendigt med en række undersøgelser og beregninger, pålægger staten ikke sådanne omkostninger, og for investorer i landene i den tidligere Sovjetunionen forårsager dette af en eller anden grund ikke meget interesse. Privat kan du lave en mini-vindmølle til dine egne behov. Det er værd at forstå, at projektet med at konvertere dit hjem til alternativ energi er en meget dyre virksomhed.
Som allerede sagt: du skal foretage lange observationer og beregninger for at finde det optimale forhold mellem størrelserne på vindhjulet og generatoren, der er egnet til dit klima, vindros og gennemsnitlig årlig vindhastighed.
Effektiviteten af et vindkraftanlæg i en region kan variere betydeligt, dette skyldes det faktum, at vindens bevægelse ikke kun afhænger af klimazonen, men også af terrænet.

Du kan dog finde ud af, hvad vindenergi er til en lav pris ved at samle en budgetinstallation til at give en lav effekt, f.eks. En smartphone, pærer eller en radio. Med den rette tilgang kan du levere elektricitet til et lille hus eller et sommerhus.

Lad os se på, hvordan du kan lave en simpel vindkraftinstallation med dine egne hænder.
Lavdrevne vindmøller fra improviserede midler
En computerkøler er en elektronfri motor, som i sin oprindelige form ikke repræsenterer praktisk værdi.

Det skal spoles tilbage, da viklingerne i originalen er forbundet korrekt. Viklede spoler skiftevis:
-
Med uret;
-
Mod uret;
-
Med uret;
-
Mod uret.

Du skal tilslutte tilstødende spoler i serie, og det er endnu bedre at vinde et stykke tråd, der passerer fra en rille til en anden. I dette tilfælde skal du vælge trådens tykkelse vilkårligt, det vil være bedre, hvis du vinder så mange vendinger som muligt, og det er muligt, når du bruger den mindst tynde ledning.
Udgangsspændingen fra en sådan generator vil være variabel, og dens værdi afhænger af hastigheden (vindhastighed), installer en diodebro fra Schottky-dioder for at rette den til en konstant, almindelige dioder vil arbejde, men det vil være værre, fordi spænding fra 1 til 2 volt falder på dem.
Lyrisk digression, lidt teori
Husk, at EMF's størrelse er:
E = BLV,
hvor L er længden af lederen placeret i et magnetfelt; V er magnetfeltets rotationshastighed;
Når du opgraderer generatoren, kan du kun påvirke lederens længde, det vil sige antallet af omdrejninger på hver af spolerne. Antallet af omdrejninger bestemmer udgangsspændingen, og trådtykkelsen bestemmer den maksimale strømbelastning.
I praksis er det umuligt at påvirke vindhastigheden. Der er dog også en vej ud af denne situation, når du har lært den typiske vindhastighed for dit område, designe en rotor, der er velegnet til omdrejninger til en vindkraftinstallation, såvel som en gearkasse eller remdrev, for at sikre tilstrækkelige omdrejninger til at generere den spænding, du har brug for.
VIGTIGT: Hurtigere betyder ikke bedre !!! Hvis rotationshastigheden for vindgeneratoren er for høj, reduceres dens levetid, smøreegenskaberne for rotorbøsningerne eller -lagrene vil blive dårligere, og det vil fastklemme, og viklingen af isoleringsinddelingen i generatoren vil sandsynligvis opstå.
Generatoren består af:
Vi øger generatorens strøm fra en computerkøler
For det første, jo flere klinger og hjulets diameter, jo bedre, så se på 120 mm-kølere.
For det andet har vi allerede sagt, at spænding også afhænger af magnetfeltet, faktum er, at industrielle højeffektgeneratorer har feltviklinger, og laveffektmagneter har stærke magneter. I køleren er magneterne ekstremt svage og tillader ikke at opnå gode resultater fra generatoren, og afstanden mellem rotoren og statoren er meget stor - ca. 1 mm, og det er med de allerede svage magneter.

Løsningen på dette problem er radikalt at ændre designet på generatoren. Tværtimod kræves det kun et løbehjul fra en køler; som generator selv bruger vi en motor fra en printer eller andre husholdningsapparater. De mest almindelige børstemotorer med permanent magnet excitation.
Som et resultat vil det se sådan ud.

Kraften i en sådan generator er nok til at tænde lysdioderne, radioen. Det vil ikke være nok at oplade telefonen, telefonen viser opladningsprocessen, men strømmen vil være ekstremt lille, op til 100 Amperes, med en vind på 5-10 meter i sekundet.
Trinmotor som vindgenerator
En stepmotor er meget almindelig i computer- og husholdningsapparater, i forskellige afspillere, diskettedrev (gamle 5,25 ”modeller er interessante), printere (især matrixe), scannere osv.
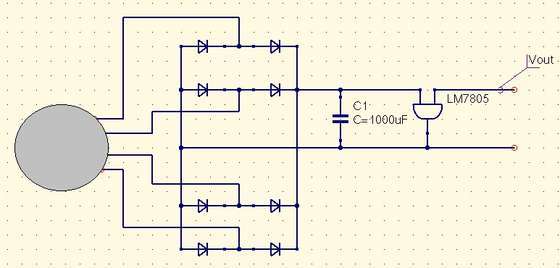
Disse motorer uden ændringer kan fungere som en generator, de er en rotor med permanente magneter, og en stator med viklinger, et typisk forbindelsesdiagram over en trinmotor i generatortilstand er vist på figuren.
En 5 Volt-lineær stabilisator, type L7805, er installeret i kredsløbet, som giver dig mulighed for sikkert at forbinde mobiltelefoner til en sådan vindmølle for at oplade dem.

På billedet en generator fra en trinmotor med monterede klinger.
Motoren i et bestemt tilfælde med 4 udgangstråde, henholdsvis kredsløbet under den. En motor med sådanne dimensioner i generatortilstand producerer ca. 2 W med en svag vind (vindhastighed på ca. 3 m / s) og 5 m / s med en stærk vind (op til 10 m / s).
I øvrigt er her et lignende kredsløb med en zenerdiode i stedet for L7805. Lader dig oplade Li-ion-batterier.

Forbedring af en hjemmelavet vindmølle
For at generatoren skal fungere mere effektivt, er du nødt til at gøre det til et styreskaft og fastgøre det på masten bevægeligt. Når vindretningen ændrer sig, ændres vindgeneratorens retning. Derefter opstår følgende problem - kablet, der går fra generatoren til forbrugeren, bliver snoet omkring masten. For at løse dette skal du give en bevægelig kontakt. En færdiglavet løsning sælges på Ebay og Aliexpress.

De tre nederste ledninger - bevægelsesfri, gå ned, og det øverste bundt af ledninger - er bevægelige, en glidekontakt eller en børstemekanisme er installeret inde. Hvis du ikke har mulighed for at købe, skal du være smart og inspireret af beslutningen fra designerne af Lada-bilen, nemlig implementeringen af den bevægelige kontakt med signalknappen på rattet og gøre noget lignende. Eller brug puden fra den elektriske kedel.

Ved at tilslutte stikene får du en bevægelig kontakt.
Kraftig vindgenerator fra improviserede midler.
For at få mere strøm kan du bruge to indstillinger:
1. En generator fra en skruetrækker (10-50 W);
2. Vindgenerator fra en bilgenerator.
Der er kun brug for en motor fra en skruetrækker, indstillingen ligner den forrige, du kan bruge blæser som en skrue, dette øger den samlede effekt af din installation.
Her er et eksempel på gennemførelsen af et sådant projekt:
Vær opmærksom på, hvordan gearskiftet implementeres her - vindgeneratorakslen er placeret i røret, et gear er placeret i dens ende, der overfører rotation til det mindre gear, der er fastgjort til motorakslen. En stigning i motorhastighed forekommer også i industrielle vindmøller. Gearkasser bruges overalt.
I et hjemmelavet miljø bliver fremstilling af en gearkasse imidlertid et stort problem.Du kan fjerne gearkassen fra elværktøjet, det er nødvendigt der for at sænke de høje omdrejninger på kommutatormotorens aksel til de normale omdrejninger af chucken på boret eller slibeskiven:
En planetarisk gearkasse er installeret i boret;
-
Der monteres et vinkeldrev i slibemaskinen (det vil blive nyttigt til installation af nogle installationer og vil reducere belastningen fra vindmøllens hale);
-
Gear fra en håndbor.
Denne version af en hjemmelavet vindgenerator kan allerede oplade 12 V-batterier, men der er brug for en konverter for at generere ladestrøm og spænding. Denne opgave kan forenkles ved hjælp af en bilgenerator.
Vindgenerator fra bilgenerator
Bilgeneratoren består af en stator med en trefaset vikling og en rotor med en børsteenhed og en exciteringsspole. En sådan generator er forbundet til belastningen via en diodebro, der er samlet i henhold til Larionov-kredsløbet, den er normalt placeret på bagdækslet på generatoren. Se her for flere detaljer: Sådan fungerer bilgeneratoren
Fordelen ved en sådan generator er muligheden for at bruge den til at oplade bilbatterier, i princippet er den designet til dette. Autogeneratorer har et indbygget spændingsregulerende relæ, som fjerner behovet for at købe yderligere stabilisatorer eller omformere.
Imidlertid ved bilisterne, at ved en lav tomgangshastighed, omkring 500-1000 o / min, er en sådan generators styrke lille, og det giver ikke den rette strøm til at oplade batteriet. Dette fører til behovet for at oprette forbindelse til vindhjulet gennem en gearkasse eller remdrev.
Du kan justere antallet af omdrejninger med en normal vindhastighed for dine breddegrader ved at vælge et gearforhold eller bruge et korrekt designet vindhjul.
Nyttige tip

Det mest behagelige mastdesign til en vindmølle er måske det, der er vist på billedet. En sådan mast strækkes på kabler fastgjort til holderne i jorden, hvilket sikrer stabilitet.
Det er vigtigt at: Masthøjden skal være så stor som muligt ca. 10 meter. I højere højder er vinden stærkere, fordi der ikke er hindringer i form af jordstrukturer, bakker og træer. Under ingen omstændigheder må du ikke installere en vindgenerator på taget af dit hus. Resonansvibrationer i fastgørelsesstrukturer kan forårsage ødelæggelse af dens vægge.
Pas på pålideligheden af bæremasten, fordi udformningen af vindmøllen på basis af en sådan generator er betydeligt tungere og er allerede en temmelig seriøs løsning, der kan give autonom strømforsyning til hytten med et minimum af elektriske apparater. Enheder, der kører på 220 volt, kan drives fra en inverter 12-220 V. Den mest almindelige version af en sådan inverter er uafbrudt strømforsyning til pc.

Det er bedre at bruge dieselgeneratorer inkl. lastbiler, fordi de er designet til at arbejde i lave hastigheder. I gennemsnit fungerer en stor lastbils dieselmotor i hastighedsområdet fra 300 til 3500 o / min.
Moderne generatorer producerer 12 eller 24 volt, og en strøm på 100 ampere har længe været normal. Efter enkle beregninger kan du bestemme, at en sådan generator vil give dig op til 1 kW strøm så meget som muligt, og en generator fra Lada (12 V 40-60 A) 350-500 W, hvilket allerede er et ret anstændigt tal.
Hvad skal der være et vindhjul til en hjemmelavet vindmølle?
Jeg nævnte i teksten, at vindhjulet skulle være stort og med mange knive, er det faktisk ikke sådan. Denne erklæring var sand for de mikrogeneratorer, der ikke hævder at være seriøse elektriske maskiner, men snarere kopier til fortrolighed og fritid.
Faktisk er det en meget vanskelig opgave at designe, beregne og oprette et vindhjul.Vindenergi vil blive brugt mere rationelt, hvis den udføres meget nøjagtigt, og "luftfart" -profilen vises perfekt, mens den skal installeres med en minimumsvinkel til hjulets rotationsplan.
Vindhjulets reelle kraft med samme diameter og forskellige antal knive er den samme, forskellen er kun i hastigheden på deres rotation. Jo færre vinger - jo flere omdrejninger pr. Minut med samme vind og diameter. Hvis du vil opnå maksimal hastighed, skal du montere vingerne så nøjagtigt som muligt med en minimumsvinkel til deres rotationsplan.

Se tabellen fra en bog fra 1956, "Hjemmelavet vindmøllepark," udg. DOSAAF Moskva. Det viser forholdet mellem hjuldiameter, effekt og omdrejningstal.
Hjemme bruger disse teoretiske beregninger kun lidt brug, elskere laver vindhjul af improviserede midler, følgende går:
-
Krydsfiner;
-
Metalplader;
-
Plastik kloakledninger.
Med dine egne hænder kan du samle et højhastigheds 2-4 ving vindhjul fra kloakledninger, undtagen for dem har du brug for en båndsav eller andet skæreværktøj. Brugen af disse rør skyldes deres form, efter at de har trimmet en konkav form, hvilket sikrer høj lydhørhed over for luftstrømme.
Efter trimning fastgøres de med BOLTS på et metal-, tekstolit- eller krydsfineremne. Hvis du skal lave det af krydsfiner - det er bedre at limes og drejes flere lag krydsfinér med skruer på begge sider, så kan du opnå stivhed.
Her er ideen om to blade med fast skovlhjul til en stepper-motorgenerator.
fund
Du kan lave en vindkraftinstallation fra små kræfter - enheder af watt, til at tænde individuelle LED-lamper, beacons og lille udstyr, til gode effektværdier i enheder med kilowatt, akkumulere energi i batteriet, bruge det i sin originale form eller konvertere op til 220 volt. Omkostningerne ved et sådant projekt afhænger af dine behov, måske er det dyreste element masten og batterierne, det kan være i intervallet 300-500 dollars.
Se også på elektrohomepro.com
:











