kategorier: Praktisk elektronik, Hvordan fungerer det
Antal visninger: 316195
Kommentarer til artiklen: 20
Hvordan har julelysene sig
Nytårsferien kommer som altid uventet og bringer med sig en masse behagelige problemer. Det er tid til at tænke på gaver, først og fremmest til børn, for voksne at sætte bordet, hente god musik og være sikker på at lægge et juletræ, som de skal pynte sig på, så gæsterne har det sjovt og hyggeligt. Og den første ting at hænge på træet er selvfølgelig juletræskirlander. Alt andet legetøj hænger som regel efter kranser. Dernæst vil vi tale om enheden i en række forskellige julestakskranser - gamle og moderne.
I gamle tider, hvor der ikke var elektricitet, og det nye år allerede blev fejret, blev der tændt særlige nytårslys på juletræet. Denne dekoration var meget brandfare. Men disse tider er allerede gået, alle begyndte at bruge elektriske kranser.
Dette var almindelige små pærer fra en lommelygte eller fra baggrundsbelysningen i en skala i en radiomodtager, forbundet i serie. Af disse pærer blev kranser lavet af entusiaster hovedsageligt med deres egne hænder. De hentede lige et loddejern, som selvfølgelig vidste, hvordan man skulle bruge det, tog en ledning og pærer, og efter et stykke tid hang nytårsglanderen allerede på træet.
Lidt senere begyndte nytårskranser at blive produceret industrielt. Der blev brugt små lampeholdere til lamper og farvede nuancer i forskellige former. Nogle gange blev nuancer gjort gennemsigtige, og selve lamperne blev malet.

Blinkende lys og blink
Men roligt at se på den glødende julegarland er på en eller anden måde ulykkelig, jeg vil have min sjæl til at vende rundt. Tilsyneladende lettes dette ved en slags blink af krans. Generelt tiltrækker en blinkende krans med sin skønhed og endda forventningen om en slags mirakel eller overraskelse. Hvis der er flere kranser, er det muligt at få forskellige lyseffekter, for eksempel kørende ild, løbskygge, løbende to og tredobbelte såvel som mange andre interessante effekter.
Når sådanne designs blev udviklet af radioamatører, blev disse kredsløb offentliggjort i amatørradiomagasiner som regel i novemberudgaver. Men disse magasiner ankom under betingelserne for socialistisk forkert forvaltning næsten en hel måned, så ved det nye år var det kun sidste års knus.
Som elementbase blev der anvendt mikrokredsløb med en lille grad af integration, primært K155 og K561 og deres sorter. Som eksempler kan vi nævne ordningen fra tidsskriftet "Radio" nr. 11 fra 2002.
I dette magasin udgav forfatteren I. Potachin adskillige ordninger til styring af kranser på én gang. Det mest interessante skema kaldes "Musical girlands."
Grundlaget for kredsløbet er en tæller DD2 type K561IE16, der gennem tasterne på chippen DD3 og transistorer VT4 ... VT7 styrer fire LED-kranser. Den mest interessante ting er, at UMS8-01 musikalsk synthesizer-chip bruges som masteroscillator. Sådanne mikrokredsløb blev brugt en gang til at give udtryk for børns legetøj og musikalske opkald: De spillede simpelthen melodierne optaget i dem.
Så i dette kredsløb bruges output-lydsignalet også til at slå tælleren. Man kan kun gætte, hvordan de billeder, der genereres af lysdioderne på baggrund af denne lyd, vil se ud. Naturligvis lyder musik også gennem højttaleren.
Længere i det samme magasin, i den samme artikel, blev flere flere kredsløb af den samme forfatter offentliggjort, men allerede ved hjælp af blinkende LED'er. Her er beregningerne af LED-kranser.
I tidsskriftet "Radio" nr. 11 fra 1995 blev der udgivet en ordning under navnet "Automatisk kontrolenhed for krans" af A. Chumakov. Kredsløbet giver skiftevis glat antændelse og dæmpning af krans med en hastighed, der er specificeret af kontrolenheden. Enhedsdiagrammet er vist i figur 1.
Figur 1. Skema af den automatiske kontrolenhed for krans
Hvis du ser nøje, repræsenterer kredsløbet en triac effektregulator lavet på en KT117A dobbeltbase-transistor. Kun kondensatorens opladningshastighed ændres ikke manuelt ved hjælp af en variabel modstand, men ved at skifte individuelle modstande ved hjælp af en tæller - en K561IE8-dekoder. Til sammenligning viser figur 2 et diagram over en faseeffektregulator ved hjælp af en KT117 tobase-transistor.

Figur 2Power Phase Circuit Diagram
Mikrocontroller-styring af et nytårs krans
Da strukturer på mikrokontrollere optrådte i amatørradiokreativitet, begyndte også juleglimt, eller som de respektfuldt kaldes ”lyseffekter-automater”, også at blive udviklet på mikrokontrollere. Det mest eksotiske design blev offentliggjort i tidsskriftet Radio, nr. 11, 2012, s. 37, med titlen "Cell Phone Drives a Christmas Garland," af A. Pakhomov.
Grundlaget for designet blev taget af et bord fra en defekt kinesisk krans. Forfatteren skriver, at han blev tiltrukket af originaliteten af output-scenen, der blev kontrolleret direkte fra MK. Han minder om de blinkende lys, der var bygget på mikrokredsløb i K155-serien, kraftfulde KU202-tyristorer (der var simpelthen ikke andre), og som helhed kunne du lægge et juletræ på en sådan flasher.
Og her var det nok at skifte controller på det defekte kort, skrive et program med lyseffekter og supplere det med noget kontrolpanel. Denne fjernbetjening var den gamle Siemens C60-telefon, der lå omkring inaktiv. Mikrokontrolleren AT89C51 blev brugt som manager. Hvad der kom af dette, er vist i figur 3.
Figur 3. Mikrocontroller kontrolplan for nytårs krans (klik på billedet for at forstørre)
Selvom denne controller allerede er forældet og afbrudt, er det en af de bedste udviklinger af Intel, der senere blev frigivet af Atmel. Design på denne MK hænger aldrig, de har ikke brug for en vagthund. Kommandosystemet er så godt, at det stadig forbliver uændret på trods af fremkomsten af nye modeller af MSC-51-familien.
Enkel lysdiode
Lidt højere end artiklen af A. Pakhomov i samme tidsskrift "Radio" nr. 11, 2012, en artikel af I. Nechaev "Fra detaljerne i CFL. LED flasher til et juletøj. " Kredsløbet er lavet på en trefarvet LED og tre symmetriske DB-3 dinistorer "uddraget" fra bundkort fra defekt energibesparende lamper.

Figur 4. Skema med en enkel LED-julegarland
Hver kanal i en trefarvet LED styres af dens afslapningsgenerator, samlet på DB-3. Overvej betjening af kredsløbet som et eksempel på en kanal, for eksempel rød.
Kondensatoren C1 lades gennem modstanden R3 fra ensretteren R1, VD1 til nedbrydningsspændingen for dynistor VS1 (32V). Så snart dinistor åbnes, udledes kondensator Cl gennem det røde element i den trefarvede LED, modstand R4 og dinistor VS1. Dernæst gentages cyklussen.
De røde, grønne og blå elementer i den trefarvede LED har deres egne generatorer og fungerer uafhængigt af hinanden. På samme tid er frekvensen for hver generator forskellig fra den anden, derfor opstår blink med en anden periode. Designet er placeret i en gennemsigtig taske og kan f.eks. Bruges som juletre. Hvis du tilføjer en hvid HL2 LED til kredsløbet, vises farveblink på en hvid baggrund.
Mange flere beskrivelser af design af indenlandske amatørradiofans, gamle eller nye, gode eller dårlige, kunne gives, men de blev alle lavet næsten i enkeltkopier. Moderne butikker er helt overvældede af elektronik fremstillet i Kina. Selv nytårsglander og disse er kinesiske, udover de er nu værdiløse. Lad os se hvad der er skjult inde.
Controller for det kinesiske nytårs krans
Udad ser alt meget simpelt ud. En lille plastkasse med en knap, der inkluderer en netledning med et stik, og fire kranser kommer ud.Når du tænder kransen, begynder de straks at vise alle lyseffekterne igen. Der er 8 af disse effekter, som indikeret af inskriptionerne under knappen. Med et tryk på en knap kan du blot skifte direkte til det ønskede lysbillede.
Hvis du åbner boksen, er alt indeni også ganske enkelt, som vist i figur 5.
Figur 5
Her kan du overveje alle detaljer. Mikrokontrolleren er som altid lavet i form af en dråbe af en sort forbindelse, nær en kontrolknap, elektrolytisk kondensator, en enkelt diode og tre output-tyristorer.
Der er et sted på brættet for den fjerde tyristor, og hvis du lodder det, får du en yderligere kanal. I controlleren blinkes denne kanal som regel også. Bare vores kinesiske venner reddede en tyristor. De, der nogensinde har åbnet sådanne kontrolenheder, forsikrer, at kun to tyristorer er forseglet i nogle kasser. Økonomien skal være økonomisk! Vores stadig sovjetiske slogan.
På trods af en sådan lille størrelse har PCR406-tyristorer en revers spænding på 400V og en fremadstrøm på 0,8A. Hvis vi antager, at belastningen forbruger en strøm på kun 25% af det maksimale, kan du ved en spænding på 220V skifte strøm 220 * 0,2 = 44 (W).
Figur 6 viser en trykt ledning, hvorefter du kan tegne et kredsløbsdiagram, som er blevet udført gentagne gange. Her kan du se huller til den fjerde tyristor, lige den, der blev gemt.
Figur 6
Besparelser påvirkede også diodebroen: i stedet for fire dioder bruges kun én på dette bord. Og alt andet svarer til kredsløbet vist i figur 7.
Figur 7
Netspændingen udbedres af diodebroen VD1 ... VD4, og gennem slukkemodstanden R1 ledes til den 10. udgang fra mikrokontrolleren. For at udjævne ripplen af den berettigede spænding er der også forbundet en elektrolytisk kondensator C1. Det aktuelle forbrug af mikrokontrolleren er meget lille, så i fremtiden i stedet for en bro på fire dioder besluttede kineserne at gøre en.
En lille bemærkning om at øge pålideligheden af hele kredsløbet som helhed. Hvis en Zener-diode med en stabiliseringsspænding på 9 ... 12 V loddes parallelt med kondensatoren C1, vil sandsynligheden for svigt i mikrokontrolleren eller simpelthen eksplosioner af tyristorerne falde meget.
R7-modstanden, der er tilsluttet pin 1 på mikrokontrolleren direkte fra netværkskablen, fortjener særlig opmærksomhed. Dette gøres for at synkronisere med netværket for at fase styre strømmen. Det er præcis, hvad der fungerer, når kranslamperne lyser eller slukkes.
På højre side af mikrokontrolleren er der tyristor-kontroludgange og en kontrolknap, som blev beskrevet ovenfor. Thyristorer tændes i det øjeblik, hvor et højt niveau vises på den tilsvarende output af MK, så lyser den tilsvarende krans.
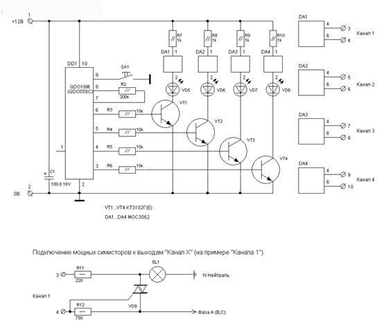
Nogle gange kræves nytårs kranser med høj kraft fra flere hundrede watt og derover. I dette tilfælde kan det betragtede kredsløb bruges som en "hjerne", det er nok til blot at supplere det med kraftige triac-taster. Hvordan man gør dette er vist i figur 8.
Figur 8. Skematisk oversigt over nytårs krans med stor magt (klik på billedet for at forstørre)
Her skal du være opmærksom på det faktum, at MK's strømforsyning udføres fra en separat kilde galvanisk isoleret fra netværket.
LED lys
De bruger den samme controller med en knap, de samme tyristorer, men i stedet for pærer består kranserne af lysdioder i tre eller fire farver. Hver krans indeholder mindst 20 lysdioder med strømbegrænsende modstande.
Desuden er designet af en sådan krans bare et kinesisk mysterium: i den første halvdel af krans er en modstand loddet til hver LED, og de resterende ti stykker er simpelthen forbundet i serie. Igen sparer du straks ti modstande.
Dette design kan tilsyneladende forklares med produktionsteknologi. For eksempel samler de på den ene linje den første halvdel, som er med modstande, og på den anden linje uden modstande.Derefter er det kun tilbage at forbinde de to halvdele til en. Men dette er kun en længe.
Man håber, at alt er i orden med dig, i det mindste med nytårslander. Dekorer derfor juletræet, dæk det festlige bord, inviter gæsterne, fejr det nye år. Godt nytår, kammerater, venner, herrer! Sådan kan du lide det mere.
Se også om dette emne:Tips til reparation af kinesiske nytårslander
Boris Aladyshkin
Se også på elektrohomepro.com
:






